Monolithic Power Systems (MPS) MP1477/77H Step-Down Converters

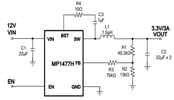
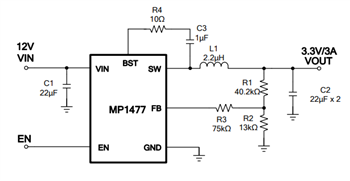
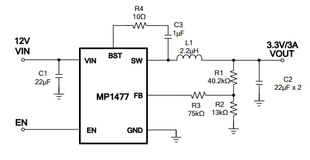
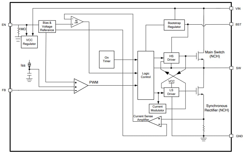
Monolithic Power Systems (MPS) MP1477/77H Step-Down Converters are designed to achieve 3A continuous output current with excellent load and line regulation. These Monolithic Power Systems MP1477/77H converters feature forced PWM mode operation, high-efficiency synchronous mode operation, 200µA low quiescent current (IQ), and internal Soft Start (SS). The MP1477/77H step-down converters use high-efficiency synchronous mode operation for higher efficiency over the output current-load range. These MP1477/77H converters consist of Constant-on-Time (COT) control operation for easy loop design, fast transient response, and tight output regulation.

The MP1477 converters have a switching frequency of 800kHz and the MP1477H converters have a switching frequency of 1.2MHz. These MP1477/77H step-down converters consists of full protection features including Short-Circuit Protection (SCP), Over-Current Protection (OCP), thermal shutdown, and Under-Voltage Protection (UVP). Typical applications include security cameras, digital set-top boxes, flat-panel televisions, and monitors.

Features

  • 4.2V to 17V wide operating input range
  • Low RDS(ON) internal power MOSFETs
    • 58mΩ/27mΩ for MP1477
    • 58mΩ/25mΩ for MP1477H
  • 200µA low IQ current
  • Switching frequency
    • 800kHz for MP1477
    • 1.2MHz for MP1477H
  • High-efficiency synchronous mode operation
  • Forced PWM mode operation
  • Fast load transient response
  • Internal SS
  • Output adjustable from 0.8V
  • OCP and hiccup
  • Space-saving SOT563 package

Applications

  • Security cameras
  • Digital set-top boxes
  • Flat-panel television and monitors

MP1477/77H Block Diagram

Block Diagram - Monolithic Power Systems (MPS) MP1477/77H Step-Down Converters

MP1477/77H Typical Application Diagrams

Published: 2018-07-10 | Updated: 2023-01-12