Monolithic Power Systems (MPS) EVL3435-L-00A Evaluation Board

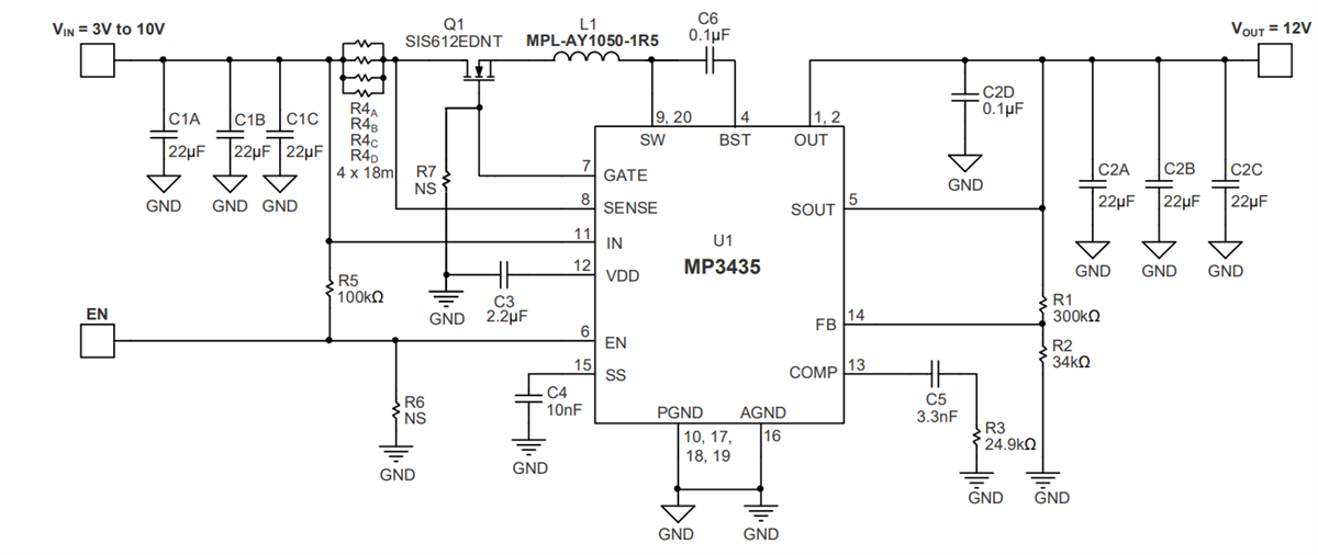
Monolithic Power Systems (MPS) EVL3435-L-00A Evaluation Board is designed to demonstrate the capabilities of the MP3435. The MP3435 is a 600kHz, fixed-frequency, high efficiency, fully integrated synchronous boost converter with 22V output voltage across a wide input supply range (3V to 20V). The MP3435 is housed in a low-profile QFN20 (3mm x 4mm) package.

Features

  • Wide 3V to 20V operating input range
  • Up to 22V output voltage
  • Integrated 10mΩ LS-FET and 15mΩ Synchronous HS-FET
  • 19A Internal switch current limit or external configurable input current limit
  • Input disconnect and output Short-Circuit Protection (SCP)
  • External Soft Start (SS) and compensation
  • Configurable UVLO and hysteresis
  • <1µA Shutdown current
  • Thermal Shutdown (TSD) at 150°C
  • Available in a QFN-20 (3mm x 4mm) package

Applications

  • Thunderbolt interfaces
  • Notebooks and tablets
  • BLUETOOTH® audio
  • Power banks
  • Fuel Cells
  • Point-of-Sale (POS) systems
  • Other electronic accessories

PCB Layout

Monolithic Power Systems (MPS) EVL3435-L-00A Evaluation Board

Schematic

Schematic - Monolithic Power Systems (MPS) EVL3435-L-00A Evaluation Board
Published: 2022-08-09 | Updated: 2022-09-29