Monolithic Power Systems (MPS) EV8833-D-01B Evaluation Board
Monolithic Power Systems (MPS) EV8833-D-01B Evaluation Board evaluates the MP8833 monolithic thermoelectric cooler controller with built-in internal power MOSFETs. These controllers feature a TEC current monitor, external SYNC function, and EN/SD for power sequencing. The EV8833-D-01B evaluation board operates at -40°C to +125°C temperature range and 2.7V to 5.5V input voltage range. This evaluation board offers 1.5A continuous output current, 1% 2.5V REF accuracy, and 1MHz switching frequency. MPS EV8833-D-01B Evaluation Board is ideal for optical laser diode modules, fiber communication networks, and systems with TEC temperature control.Features
- TEC current monitor
- External SYNC function
- EN/SD for power sequencing
- Evaluates MP8833 controllers
Applications
- Optical laser diode modules
- Fiber communication networks
- Systems with TEC temperature control
Specifications
- -40°C to +125°C operating temperature range
- 2.7V to 5.5V input voltage range
- 1MHz switching frequency
- 1% 2.5V REF accuracy
- 1.5A continuous output current
- 30mΩ and 30mΩ internal PWM MOSFET switches
- 30mΩ and 30mΩ internal linear MOSFET switches
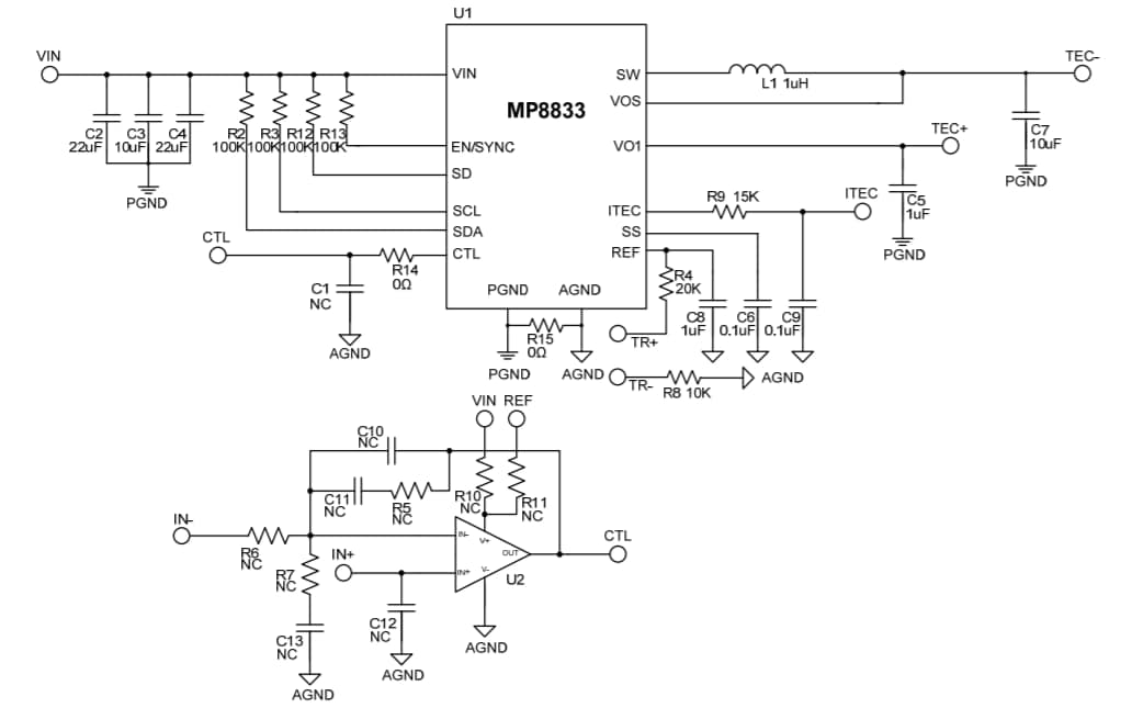
Schematic Diagram
Published: 2020-10-30
| Updated: 2024-10-16
