Monolithic Power Systems (MPS) EV1660-TF-00A Evaluation Board

Monolithic Power Systems (MPS) EV1660-TF-00A Evaluation Board is designed to demonstrate the capabilities of the MP1660 Step-Down Converters. The MP1660 Step-Down Converters are fully integrated, high-frequency, synchronous, rectified, step-down, switch-mode converters with internal power MOSFETs. The MP1660 provides excellent load and line regulation over a wide input range in a very compact solution that achieves a 3A output current.

Full protection features include short-circuit protection (SCP), over-current protection (OCP), under-voltage protection (UVP), and thermal shutdown.

Features

  • Wide 4.5V to 16V operating input range
  • 110mΩ/60mΩ low RDS(ON) internal power MOSFETs
  • 190µA low IQ
  • High-efficiency synchronous mode operation
  • Power-save mode at light-load
  • Fast load transient response
  • 600kHz switching frequency
  • Internal Soft Start (SS)
  • Over-Current Protection (OCP) and hiccup mode
  • Thermal shutdown
  • Output adjustable from 0.6V
  • Available in a SOT563 (1.6mm x 1.6mm) package

Applications

  • Security cameras
  • Digital set-top boxes
  • Flat-panel televisions and monitors
  • General purposes

Overview

Monolithic Power Systems (MPS) EV1660-TF-00A Evaluation Board

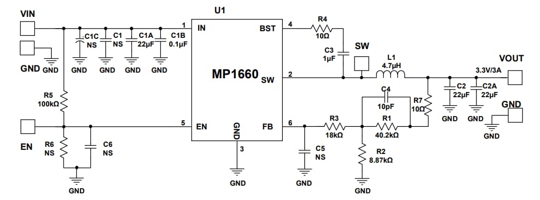
Schematic

Schematic - Monolithic Power Systems (MPS) EV1660-TF-00A Evaluation Board
Published: 2021-07-06 | Updated: 2022-03-11