Mikroe MIKROE-2894 BOOST 2 Click
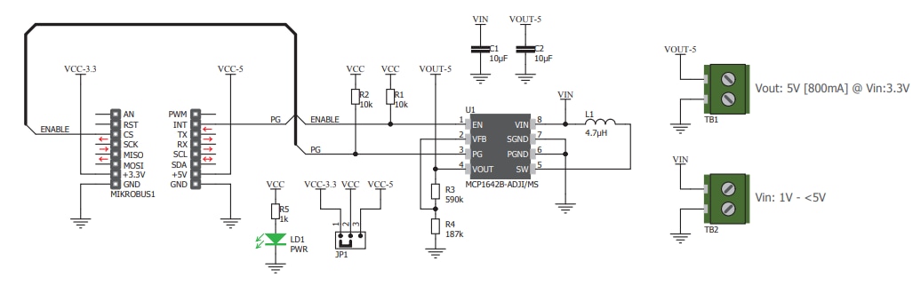
Mikroe MIKROE-2894 BOOST 2 Click is a DC-DC step-up regulator which has a fixed 5V output. This click features very high efficiency, low noise, and anti-ringing voltage output. The voltage step-up process starts with the input voltage as low as 0.9V. Mikroe MIKROE-2894 Boost 2 Click also features inrush current limiting with the internal soft-start and true disconnect option for minimized power drain in shutdown mode.The MIKROE-2894 BOOST 2 Click uses the MCP1642B-ADJ, a 1MHz low-voltage start-up synchronous boost regulator. This IC targets boosting the voltage from NiCd, NiMH, Li-Po/Li-Ion batteries. This click is used as the power source for various battery-operated devices, portable embedded electronic devices, handheld instruments, GPS modules, and USB emergency backup chargers. This click ensures a prolonged battery life for the applications this click is used in.
Features
- On-board MCP1642B-ADJ start-up synchronous boost regulator
- Provides good efficiency for battery-powered devices
- Offers Low noise and low voltage start-up
- GPIO interfaces
- Offers soft start and true disconnect options
- 3.3V to 5V selectable input voltage range
- 42.9mm x 25.4mm dimensions
Applications
- Battery-operated devices
- USB emergency backup chargers
- Various portable embedded electronic devices
- Handheld instruments
- GPS modules
Top View
Schematic
Published: 2018-03-15
| Updated: 2022-08-17
