Microchip Technology MIC2253 Boost Regulator Eval Board

Microchip Technology MIC2253 Boost Regulator Eval Board is designed to evaluate the capabilities of the MIC2253 high-efficiency boost regulator. This MIC2253 boost regulator eval board features a 1MHz fixed switching frequency, 2.5V to 10V input voltage range, 30V output voltage, and <1% line regulation. The MIC2253 boost regulator eval board also has an externally programmable soft-start, <0.1µA shutdown current, Under-Voltage Lockout (UVLO), and over-temperature protection.

Features

  • 1MHz fixed switching frequency
  • 2.5V to 10V input voltage range
  • 3.5A output current
  • 30V maximum output voltage
  • Externally programmable soft-start
  • <1% line regulation
  • <0.1µA shutdown current
  • Over temperature protection
  • Under-Voltage Lockout (UVLO)

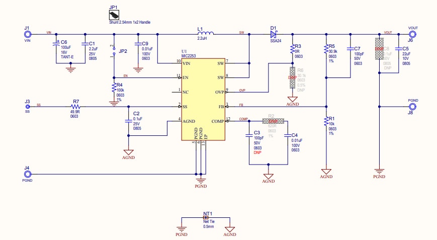
MIC2253 Eval Board Schematic

Schematic - Microchip Technology MIC2253 Boost Regulator Eval Board
Published: 2018-08-20 | Updated: 2022-10-21