Infineon Technologies PROFET™ Load Guard 12V High-Side Switches

Infineon Technologies PROFET™ Load Guard 12V High-Side Switches offer maximum load flexibility for multiple power distribution that provides protection functions and enhanced diagnostic capabilities. The high-side switches are equipped with adjustable overcurrent limitations to offer high reliability for protecting the system. These features ensure that PCB traces, connectors, and loads are protected in case of a short circuit to the ground. The load guard switches include a capacitive load switching mode implemented to charge big capacitive loads and reduce current peaks during the switch-on of capacitors. The device addresses different use cases for intelligent power distribution, including load supply protection, wire protection, and power supply protection.

The PROFET™ Load Guard 12V high-side switches are offered in a PG-TSDSO-14 package with a -40°C to 150°C operating junction temperature range.

Features

  • Capacitive load switching mode to charge big capacitive loads in the safe operation area
  • Automotive qualified in accordance with AEC Q100 Grade1 and ISO 26262-ready
  • Diagnostics:
    • Proportional load current sense
    • Open load in ON and OFF state
    • Short circuit to ground and battery
  • Protection:
    • Adjustable overcurrent limitation via an external resistor
    • Absolute and dynamic temperature protection with restart control
  • Switch ON capability while inverse current condition (InverseON)

Applications

  • Driving resistive, inductive, and capacitive loads with currents up to 2A
  • ADAS and AD modules, including cameras, radar, ultrasonic, and LIDAR modules
  • Communication modules including antennas, BLUETOOTH®, V2X, and Wi-Fi®
  • Replaces electromechanical relays, fuses, and discrete circuits
  • Protection of system supply, load supply, and wires
  • Main switch for ECU power supply
  • Sensor heating elements
  • Future power distribution architectures

Specifications

  • 3V minimum operating voltage (VS(OP))
  • 2.7V minimum cranking operating voltage (VS(UV))
  • 28V maximum operating voltage (VS)
  • 35V minimum overvoltage protection (VDS(CLAMP)_25)
  • 0.5µA maximum current in sleep mode (IVS(SLEEP)_85)
  • 4.5mA maximum operating current (IGND(ACTIVE))
  • 90mΩ typical ON-state resistance (RDS(ON)_25)
  • 180mΩ maximum ON-state resistance (RDS(ON)_150)
  • 2A nominal load current (IL(NOM))
  • 1000 typical current sense ratio (kILIS)
  • 0.38A to 4.34A adjustable overcurrent limitation (ILIM)
  • -40°C to +150°C operating junction temperature range (TJ)
  • 4.9mm x 3.9mm PG-TSDSO-14 package

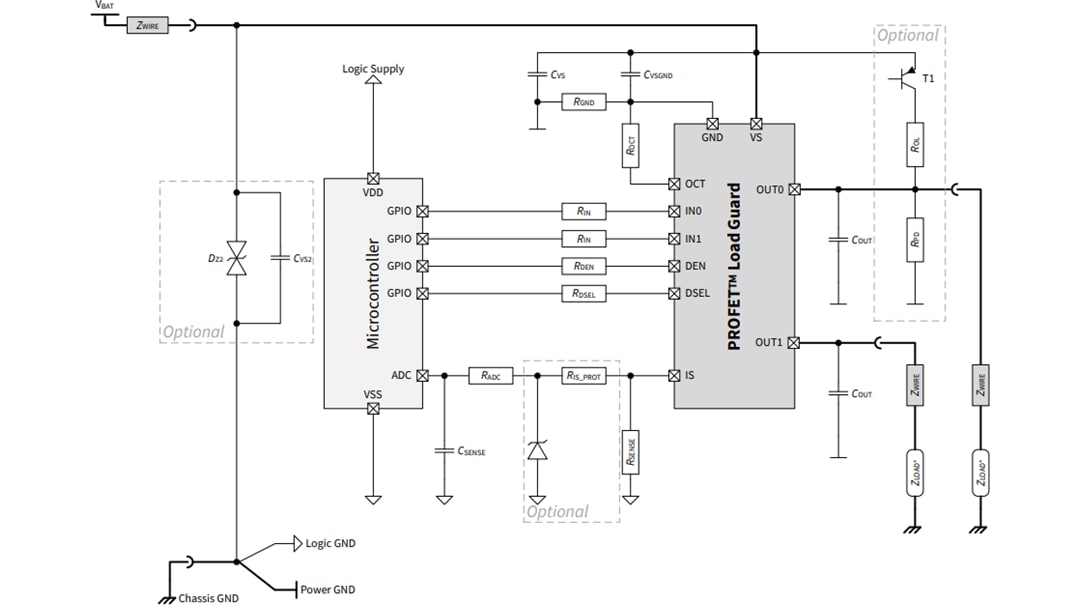
Typical Application Diagram

Application Circuit Diagram - Infineon Technologies PROFET™ Load Guard 12V High-Side Switches

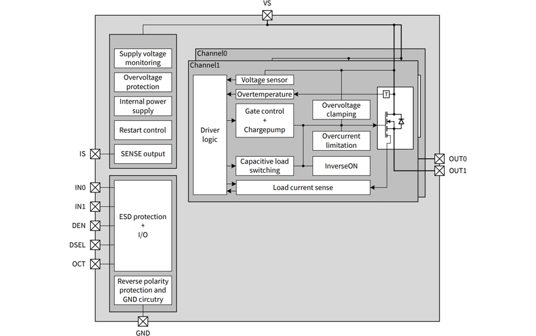
Block Diagram

Block Diagram - Infineon Technologies PROFET™ Load Guard 12V High-Side Switches
Published: 2022-02-28 | Updated: 2023-01-13