ROHM Semiconductor RB-D62Q1702TB48 Reference Board

ROHM Semiconductor RB-D62Q1702TB48 Reference Board is a compact development platform featuring the LAPIS ML62Q1702 CMOS 16-bit RISC microcontroller. This board is designed to facilitate the evaluation and implementation of embedded systems requiring low power consumption and high performance. Ideal for battery-powered devices, industrial automation, and IoT applications, the ML62Q1702 MCU offers features such as analog-to-digital converters, timers, and robust processing capabilities.

The ROHM Semiconductor RB-D62Q1702TB48 board supports development tools like the LEXIDE-U16 integrated development environment, enabling efficient debugging and programming. With its focus on energy efficiency and versatile functionality, the RB-D62Q1702TB48 is a valuable resource for developers working on innovative and reliable embedded solutions.

Features

  • Provided with the LAPIS ML62Q1702 CMOS 16-bit RISC MCU, 48-pin TQFP
  • Mounted with the linked connector to EASE1000
  • Through-holes for connecting the pins of LSI to external peripheral boards
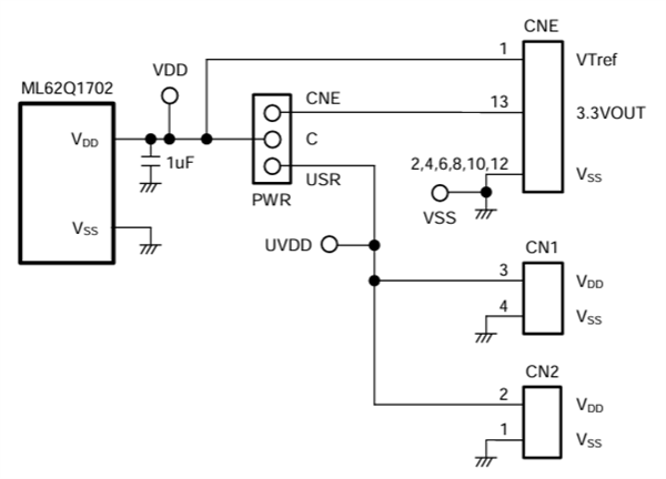
  • Selectable power supply, supplied from the on-chip emulator EASE1000 or CN1_3pin/CN2_2pin
  • Mounted LED (P20, P21, P22)
  • Mounted 32.768KHz crystal
  • Low power consumption
  • Internal flash memory and RAM
  • Flexible I/O and communication interfaces
  • Real-time processing
  • 1.6V to 5.5V operating supply range
  • Compact form factor, 56mm x 94mm x 15mm (WxDxH) size

Applications

  • Compact battery-driven devices
  • Electronic shelf labels
  • Internet of Things (IoT)
  • Thermostats
  • Industrial equipment
  • Industrial automation

Overview

Location Circuit - ROHM Semiconductor RB-D62Q1702TB48 Reference Board

Power Circuit

Location Circuit - ROHM Semiconductor RB-D62Q1702TB48 Reference Board

EASE1000 Interface

Location Circuit - ROHM Semiconductor RB-D62Q1702TB48 Reference Board

PCB Layout

ROHM Semiconductor RB-D62Q1702TB48 Reference Board
Published: 2024-12-27 | Updated: 2025-01-29