Diodes Incorporated AP22653W6-EVM Evaluation Module

Diodes Incorporated AP22653W6-EVM Evaluation Module is configured to evaluate the operation of the AP22653. The AP22653 are single-channel precision adjustable current-limited switches optimized for applications that require precision current limiting or to provide up to 2.1A of continuous load current during heavy loads/short circuits.

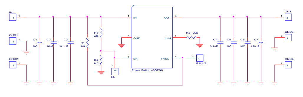
The Diodes Inc AP22653W6-EVM Evaluation Module includes all passive components required for device operation. The input pin should be connected to an external supply; the output should be connected to a load.

Features

  • Up to 2.1A maximum load current
  • Accurate adjustable current limit, 125mA-2665mA
  • ±7% accurate adjustable current limit, 1.735A with RLIM = 15kΩ
  • Constant-current (AP22652, AP22653) during over-current
  • 5µs (typ) Fast short-circuit response time
  • Reverse current blocking during shutdown and reverse current limiting during enable
  • 3.0V - 5.5V Operating range
  • Built-in soft-start with 0.5ms typical rise time
  • Over-current, output over-voltage, and thermal protection
  • Fault report (FAULT) with blanking time
  • 2kV HBM, 500V CDM ESD protection
  • Active low (AP22652) or active high (AP22653) enable
  • -40ºC to +85°C ambient temperature range

Schematic

Schematic - Diodes Incorporated AP22653W6-EVM Evaluation Module

Overview

Diodes Incorporated AP22653W6-EVM Evaluation Module
Published: 2020-07-08 | Updated: 2024-08-07