Broadcom AFBR-57B4APZC LC Duplex SFP Transceiver

Broadcom AFBR-57B4APZC LC Duplex SFP Transceiver enables system designers to implement DC to 50MBaud data transmission over 2km with (62.5µm/125µm) multimode fibers. The AFBR-57B4APZC LC Duplex SFP Transceiver supports an LC duplex connector. The Broadcom AFBR-57B4APZC Transceiver uses the 2-wire serial interface defined in the SFF-8472 MSA, providing real-time information on module temperature, transmitter supply voltage, and receiver average input power. The transceiver exhibits increased robustness in harsh environments due to conformal coating.

The AFBR-57B4APZC transmitter comprises 850nm Class 1 laser-compliant VCSEL with an integrated driver IC. The AFBR-57B4APZC receiver uses a fully integrated single-chip solution that provides excellent immunity to EMI and fast transient dV/dt rejection. The transceiver package is compatible with the Small Form Pluggable (SFP) MSA with the LC duplex connector option. The SFP package offers hot-pluggable capability, allowing the module to be installed even when the host is online and operating. The transceiver requires a 3.3VDC power supply for optimal performance.

Features

  • Data rate support from DC to 50MBaud
  • Single 3.3V power supply
  • Manufactured in an ISO 9001-certified facility
  • 850nm VCSEL transmitter
  • Link distance up to 2km with 62.5µm/125µm multimode fiber
  • Low current and low power dissipation
  • Hot-pluggable SFP connector
  • Compatible with SFP MSA specification
  • 2000m maximum distance
  • 50MBd data rate
  • SFP form factor
  • Class 1 FDA IEC60825-1 laser safety compliant
  • -40°C to +85°C operating temperature range
  • Excellent EMI and EMC behavior
  • Integrated 850nm VCSEL and driver IC with LVTTL input logic transmitter
  • Integrated PIN diode and digitalizing IC with LVTTL output logic receiver
  • Harsh environment tested according to IEC 60068-2-11 and GR-63-CORE
  • Lead-free and RoHS-compliant

Applications

  • Power substation automation
  • HVDC
  • Industrial networking over multimode fiber

Functional Diagram

Block Diagram - Broadcom AFBR-57B4APZC LC Duplex SFP Transceiver

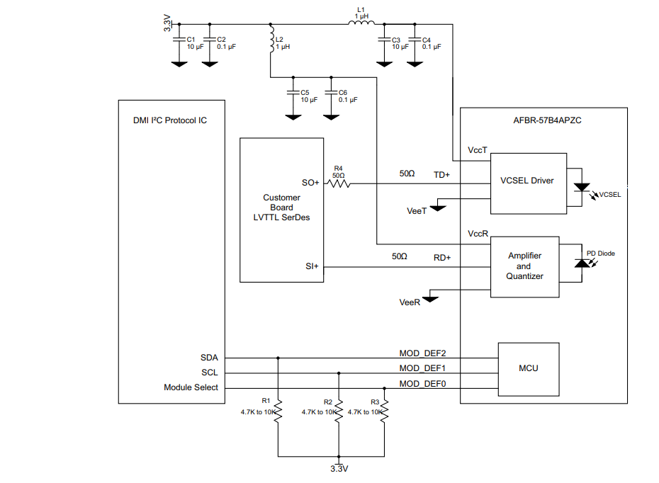
Recommended Application Circuitry

Application Circuit Diagram - Broadcom AFBR-57B4APZC LC Duplex SFP Transceiver

Mechanical Dimensions

Mechanical Drawing - Broadcom AFBR-57B4APZC LC Duplex SFP Transceiver
Published: 2020-10-23 | Updated: 2024-03-26