Analog Devices / Maxim Integrated MAX16840 LED Driver with Integrated MOSFET

Analog Devices MAX16840 LED driver with integrated MOSFET features a proprietary input-current control scheme allowing LED lamps to be compatible with electronic transformers and dimmable with standard trailing-edge dimmers (where electronic transformers are present). The Analog Devices MAX16840 LED driver can be used in buck, boost, and buck-boost topologies. It has an integrated 0.2Ω (max), 48V switching MOSFET and uses constant-frequency average current-mode control. The Analog Devices MAX16840 LED driver features analog dimming and thermal foldback, including output overvoltage and internal overtemperature protection. This Analog Devices LED driver is designed for MR16 and other 12V AC or DC input LED applications.

Features

  • Control of the Average Input Current to Achieve Operation with Electronic Transformers and Dimmability
  • Buck, Boost, SEPIC, and Buck-Boost Topologies
  • Integrated 0.2Ω(max) 48V Switching MOSFET
  • Analog Dimming and Thermal Foldback
  • Output Overvoltage Protection
  • Internal Overtemperature Protection
  • -40°C to +125°C Operating Temperature Range
  • 3mmx3mm, 10-Pin TDFN Package

Applications

  • MR16 and Other 12V AC or DC Input LED
  • Lighting Applications

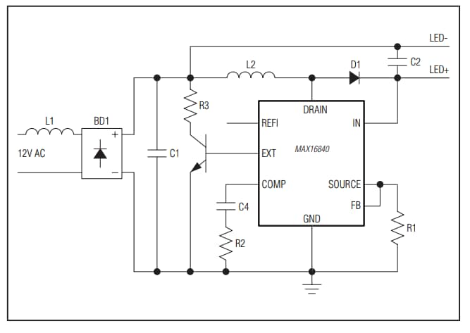
Operating Circuit

Analog Devices / Maxim Integrated MAX16840 LED Driver with Integrated MOSFET
Published: 2011-12-16 | Updated: 2023-04-13