Analog Devices / Maxim Integrated MAX25610x Buck & Buck-Boost LED Drivers
Analog Devices MAX25610x Synchronous Buck and Buck-Boost LED Drivers provide constant output current to drive high-power light-emitting diodes. The drivers are found in automotive and industrial lighting applications requiring high-voltage input. The drivers integrate two 60mΩ power MOSFETs for synchronous operation, minimizing external components. The devices' flexible configuration supports buck, inverting buck-boost, and boost conversion. The LED drivers incorporate current-mode control, providing a fast transient response and eases loop stabilization. Analog Devices MAX25610x Synchronous Buck and Buck-Boost LED Drivers can also be used as a DC-DC converter using the FB input as feedback for the output voltage divider.Features
- AEC-Q100 automobile-ready qualified
- Integration minimizes bill of materials (BOM)
- 5V to 36V input voltage range
- 400kHz operating frequency
- 2.2MHz switching frequency option
- Internal current-sense option
- Integrated high- and low-side switching MOSFETs
- Pulse-width modulation (PVM) dimming with analog control voltage
- Buck LED driver for 1 to 2 LEDs
- Inverting buck-boost LED driver for 3 to 5 LEDs
- -40°C to +125°C operating temperature range
- Short-circuit, overvoltage, and thermal protection
Applications
- Automotive lighting
- Industrial lighting
Videos
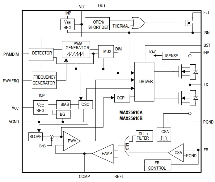
Functional Block Diagram
Simplified Application Circuit
Additional Resources
Published: 2019-06-04
| Updated: 2023-04-17
