Analog Devices Inc. MAX25301A/B Automotive LDO Linear Regulators

Analog Devices Inc. MAX25301A/B Automotive LDO Linear Regulators deliver up to 1A of output current with only 7µVRMS of output noise from 10Hz to 100kHz. The regulators maintain ±1% output accuracy over a wide input voltage range. The LDO linear regulators require only 100mV of input-to-output headroom at full load. The 1200µA no-load supply current is independent of dropout voltage.

Features

  • 1.7V to 5.5V input voltage range
  • 0.6V to 5.3V programmable output voltage
  • 7µVRMS output noise, 10Hz to 100kHz
  • 1200µA operating supply current
  • 70dB PSRR at 10kHz
  • 1A maximum output current
  • ±1% DC accuracy over load, line, and temperature
  • 100mV maximum dropout at 1A load
  • <1µA shutdown supply current
  • Stable with 4µF (minimum) output capacitance
  • Programmable soft-start rate
  • Overcurrent and overtemperature protection
  • Output-to-input reverse-current protection
  • Power-OK output
  • 3mm x 3mm 10-pin TDFN package
  • AEC-Q100 qualified
  • -40°C to +125°C operating temperature range

Applications

  • Automotive electronics
  • Audio systems
  • High-resolution data acquisition systems

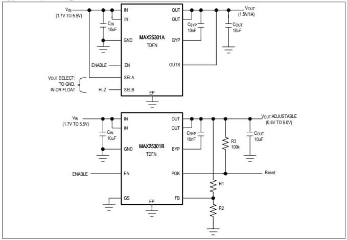
Typical Operating Circuits

Analog Devices Inc. MAX25301A/B Automotive LDO Linear Regulators
Published: 2020-12-23 | Updated: 2024-08-07