Analog Devices Inc. MAX25220/1/1B Automotive 4-Ch TFT-LCD Power ICs

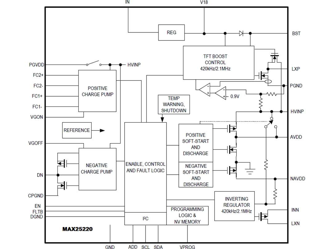
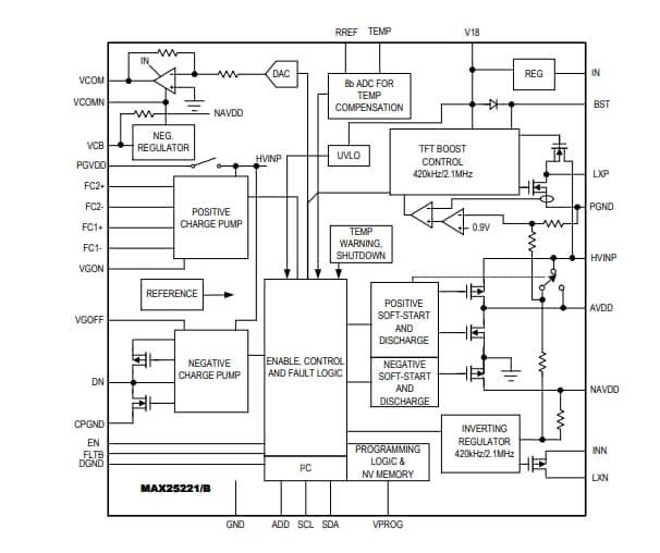
Analog Devices Inc. MAX25220/MAX25221/MAX25221B Automotive 4-Channel TFT-LCD Power ICs provide symmetrical positive AVDD and negative NAVDD supplies as well as VGON and VGOFF gate supplies. The MAX25221 and MAX25221B also integrate a VCOM buffer with an output voltage range above and below ground and a temperature measurement block. Both devices contain non-volatile memory so that the values of all outputs can be calibrated for the device's lifetime, with a maximum of five calibrations. Programming is carried out using the built-in I2C interface, which can also be used to read back diagnostic information. A stand-alone mode is also available.

The temperature sensor interface block of the MAX25221 and MAX25221B measures the temperature optionally allowing the VCOM output voltage to be adjusted depending on the measured temperature.

The AEC-Q100 qualified MAX25220 / MAX25221 / MAX25221B are available in a TQFN32 package and are designed to operate in the -40°C to +125°C temperature range.

Features

  • High integration
    • Synchronous boost provides AVDD of 4.2V to 10.5V at up to 200mA
    • NAVDD inverter output at up to -200mA
    • 15mA VGON output (7.6V to 20.2V) from 3x regulated charge pump
    • VGOFF (-18.2V to -5.6V) from regulated charge pump at up to -15mA (charge-pump doubler)
    • Controlled sequencing during power-on and power-off of all rails
    • VCOM output range +1V to -2.49V in 83mV steps (MAX25221 only)
    • NTC input for temperature measurement / compensation (MAX25221 only)
  • Low EMI, 420kHz/2.1MHz switching frequency with spread spectrum
  • I2C control/diagnostic interface with FLTB (interrupt) output, UV diagnostics on all outputs
  • Versatile
    • Non-volatile output voltage settings on AVDD/ NAVDD, VGON, VGOFF, VCOM, and sequencing
    • Supports stand-alone operation mode after programming
  • Compact 5mm x 5mm TQFN32 package
  • AECQ100 Grade 1 qualified

Applications

  • Infotainment displays
  • Instrument clusters
  • Central information displays

MAX25220 Block Diagram

Block Diagram - Analog Devices Inc. MAX25220/1/1B Automotive 4-Ch TFT-LCD Power ICs

MAX25221/B Block Diagram

Block Diagram - Analog Devices Inc. MAX25220/1/1B Automotive 4-Ch TFT-LCD Power ICs

Typical Application Circuit

Application Circuit Diagram - Analog Devices Inc. MAX25220/1/1B Automotive 4-Ch TFT-LCD Power ICs
Published: 2020-07-10 | Updated: 2024-06-04