Analog Devices Inc. MAX20028 Power Management Integrated Circuit
Analog Devices MAX20028 Power Management Integrated Circuit (PMIC) is a 2.1MHz, multichannel, DC-DC converter designed for automotive applications. The MAX20028 integrates one high-voltage step-down controller (OUT1), designed to run directly from a car battery, and two low-voltage step-down converters (OUT2/OUT3), cascaded from OUT1 into a small footprint. The MAX20028 under no-load conditions consumes only 30µA of quiescent current, making it ideal for automotive applications.The ADI MAX20028 PMIC controller (OUT1) operates from a voltage of up to 36V continuous and is protected from load-dump transients up to 42V. The device offers a pin-selectable frequency option of either 2.1MHz or a factory-set frequency for 1.05MHz, 525kHz, 420kHz, or 350kHz. The low-voltage, synchronous step-down DC-DC converters run directly from OUT1 and can supply output currents up to 3A. The MAX20028 offers a spread-spectrum enable input (SSEN) to provide quick improvement in electromagnetic interference when needed.
Protection features include overtemperature shutdown and overcurrent limiting. The MAX20028 is specified for operation over the -40°C to +125°C automotive temperature range and is available in a 32-pin (5mm x 5mm x 0.75mm) side-wettable TQFN-EP package.
Features
- High-efficiency voltage DC-DC controller saves power
- 3.5V to 36V operating supply voltage
- Pin selectable, fixed, or resistor-divider adjustable output voltage
- 350kHz to 2.1MHz operation
- 30μA quiescent current with DC-DC controller enabled
- Dual 2.1MHz DC-DC converters with integrated FETs save space
- OUT2 and OUT3 are cascaded from OUT1, improving efficiency
- 3A output current
- 0.8V to 3.95V output voltage
- 25% lower COUT2 and COUT3 compared to the MAX16993
- Fixed or resistor-divider-adjustable output voltage
- 180° out-of-phase operation
- High accuracy to meet ASIL specification
- ±1% FB accuracy, ±2% output-voltage accuracy, and ±0.5% OV/UV accuracy
- Excellent load-transient performance
- Robust for the automotive environment
- Current-mode architecture with forced-PWM and skip modes of operations
- Frequency synchronization input/output reduces system noise
- Individual enable inputs and RESET1 outputs
- Overtemperature and short-circuit protection
- AECQ-100 qualified
Applications
- Automotive
- Industrial
- Advanced driver-assistance systems (ADAS)
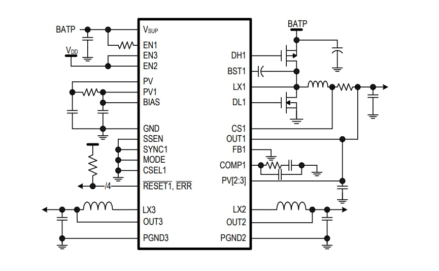
Simplified Schematic
Typical Operating Circuit
