Analog Devices / Maxim Integrated MAX17630x5EVKIT Evaluation Kits

Analog Devices MAX17630x5EVKIT Evaluation Kits develop the MAX17630 high-efficiency, synchronous step-down DC-DC converter. The kit provides 5V/1A at the output from a 6.5V to 36V input supply. MAX17630x5EVKIT switching frequency is preset to 400kHz for optimum efficiency and component size. The Analog Devices MAX17630x5EVKIT Evaluation Kit features adjustable input undervoltage lockout, adjustable soft-start, open-drain RESET signal, and external clock synchronization.

Features

  • 6.5V to 36V input voltage
  • 5V output voltage
  • Delivers up to 1A output current
  • 400kHz switching frequency
  • Enable/UVLO input, resistor-programmable UVLO threshold
  • Adjustable soft-start time
  • Open-drain RESET output
  • Overcurrent and overtemperature protection

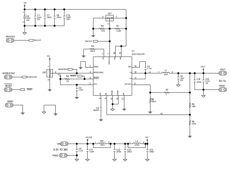
Kit Schematic

Schematic - Analog Devices / Maxim Integrated MAX17630x5EVKIT Evaluation Kits
View Results ( 3 ) Page
Part Number Datasheet Description
MAX17630AEVKIT# MAX17630AEVKIT# Datasheet Power Management IC Development Tools Evkit for MAX17630A, 4.5V to 36V, 1A, Hi
MAX17630BEVKIT# MAX17630BEVKIT# Datasheet Power Management IC Development Tools Evkit for MAX17630B, 4.5V to 36V, 1A, Hi
MAX17630C5EVKIT# MAX17630C5EVKIT# Datasheet Power Management IC Development Tools Evkit for MAX17630C, 4.5V to 36V, 1A, Hi
Published: 2019-09-17 | Updated: 2023-04-22