Analog Devices Inc. EVAL-ADA4622-2 Evaluation Board

Analog Devices Inc. EVAL-ADA4622-2ARZ Evaluation Board provides a demonstration platform for the ADA4622-2 Low Bias Current Precision Op Amp. The Evaluation Board uses surface-mount technology (SMT) in Case Size 0603 except bypass capacitors and termination resistors. The EVAL-ADA4622-2ARZ also features a variety of unpopulated resistor and capacitor pads that provide the user with multiple choices and extensive flexibility for different application circuits. 

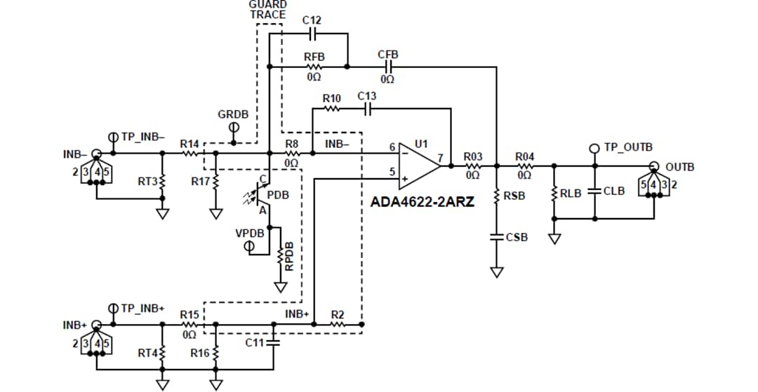
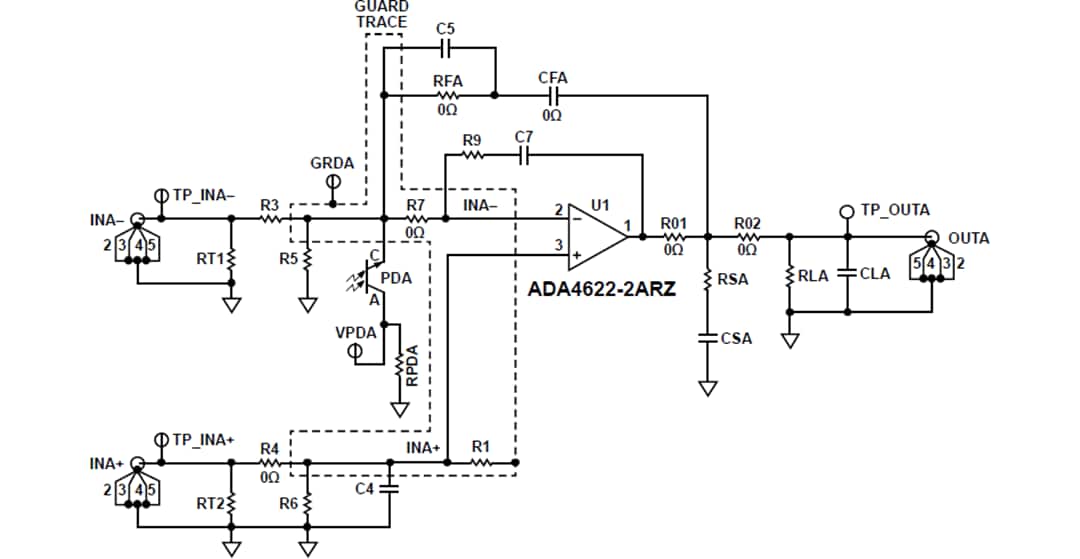
The EVAL-ADA4622-2ARZ Evaluation Board includes a provision for photodiode sensors, allowing easy configuration of a transimpedance amplifier (TIA). The layout is optimized with provisions for guarding to ensure low leakage and low parasitic capacitance for TIA applications.

Features

  • Full-featured evaluation board for dual low-bias current amplifiers in a narrow-body SOIC package
  • Enables quick prototyping
  • User-defined circuit configuration
  • Edge-mounted SMA connectors
  • Easy connection to test equipment and other circuits
  • Available provision for photodiode for quick evaluation
    • Connections available for photodiode bias
    • Guard trace available to minimize leakage

Applications

  • High output impedance sensor interfaces
  • Photodiode sensor interfaces
  • Transimpedance amplifiers
  • ADC drivers
  • Precision filters and signal conditioning

Channel A Circuit Connections

Schematic - Analog Devices Inc. EVAL-ADA4622-2 Evaluation Board

Channel B Circuit Connections

Schematic - Analog Devices Inc. EVAL-ADA4622-2 Evaluation Board
Published: 2020-08-12 | Updated: 2024-10-29