Analog Devices Inc. EVAL-AD5933EBZ Evaluation Board

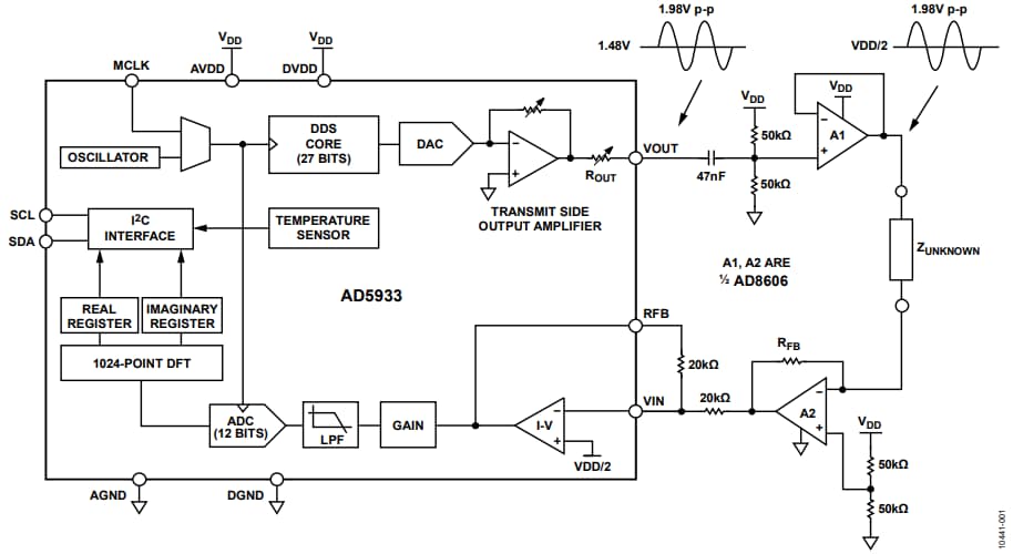
Analog Devices EVAL-AD5933EBZ Evaluation Board develops the AD5933 Impedance Converter and Network Analyzer. AD5933 is a high precision impedance converter system that combines an on-board frequency generator with a 12-bit, 1 MSPS analog-to-digital converter. The evaluation board has a high-performance-trimmed 16MHz surface-mount crystal to act as a system clock to the AD5933, if required.

Features

  • Graphic user interface software with frequency sweep capability for board control and data analysis
  • Standalone capability with serial I2C loading from the onboard microcontroller
  • Various power supply linking options
  • Selectable system clock options including internal RC oscillator or onboard 16MHz crystal

Applications

  • Electrochemical analysis
  • Impedance spectroscopy
  • Complex impedance measurement
  • Corrosion monitoring and protection equipment
  • Biomedical and automotive sensors
  • Proximity sensing

Block Diagram

Block Diagram - Analog Devices Inc. EVAL-AD5933EBZ Evaluation Board
Published: 2019-09-20 | Updated: 2024-03-07