Analog Devices Inc. CN0548 Isolated High Voltage Measurement Module

Analog Devices Inc. CN0548 Isolated High Voltage Measurement Module is used for testing and evaluating power systems in industrial and communications settings. This testing often requires multiple voltage and current measurements. Individual supplies may be referenced to different grounds, have either positive or negative polarity or be galvanically isolated with respect to other power domains. Such scenarios necessitate either individual floating multimeters or multichannel meters with per-channel isolation, which are physically cumbersome and expensive.

Features

  • Absolute maximum input rating of 80V, 14A
  • Configurable voltage and current setting
  • 16-bit ADC resolution with adjustable output data rate
  • Serial peripheral interface (SPI) digital output
  • Galvanic isolation from a host controller
  • 3.3V and 5V compatible
  • Arduino form factor
  • Chip Select (CS) remappable (can be stacked with other shields)

Videos

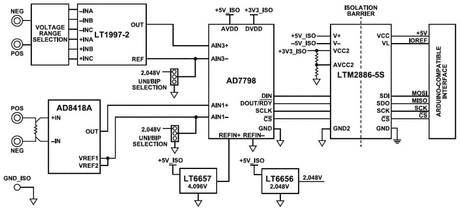
Block Diagram

Analog Devices Inc. CN0548 Isolated High Voltage Measurement Module
Published: 2022-04-04 | Updated: 2023-02-06