Analog Devices Inc. ADP1974 PWM Controllers

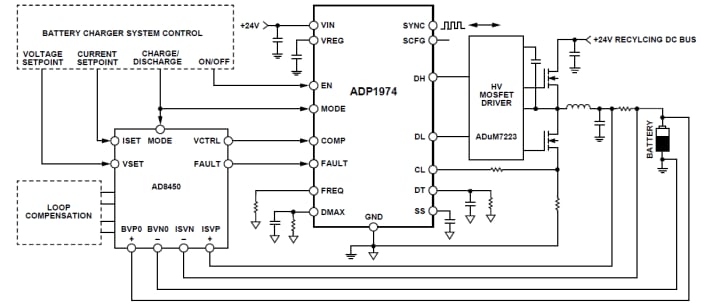
Analog Devices ADP1974 PWM Controllers are designed as a constant frequency, voltage mode, synchronous, pulse-width modulation (PWM) controller for bidirectional DC-to-DC applications. The controllers are designed for use in battery testing, formation, and conditioning applications with an external, high voltage field-effect transistor (FET) half-bridge driver, and an external control device. ADP1974 performs as a buck converter in battery-charge mode and as a boost converter in discharge mode to recycle energy to the input bus. The controller's high voltage VIN supply pin can withstand a maximum operating voltage of 60V and reduces the need for additional system supply voltages. The ADP1974 also has a COMP pin to provide external control of the PWM duty cycle and a FAULT pin that can disable the DH and DL outputs. Features include precision enable, internal and external synchronization control with programmable phase shift, programmable maximum duty cycle, dead-time control, and peak hiccup current-limit protection. Additional protection features include soft start to limit input inrush current during startup, precision enables, and thermal shutdown (TSD).

Features

  • Input voltage range: 6V to 60V
  • On-board 5V linear regulator
  • Buck/charge or boost/discharge mode
  • High PWM linearity with 4Vp-p PWM ramp
  • FAULT and COMP input compatible with AD8450/AD8451
  • Programmable dead time control
  • Adjustable frequency from  50kHz to 300kHz
  • Synchronization output or input with adjustable phase shift
  • Programmable maximum duty cycle
  • Programmable soft-start
  • Peak hiccup current-limit protection
  • Pin-compatible with ADP1972 (asynchronous version)
  • TSD protection
  • 16-lead TSS

Applications

  • Single and multicell battery formation and testing
  • High-efficiency battery test systems with recycling capability
  • Battery conditioning (charging and discharging) systems
  • Compatible with AD8450/AD8451 constant voltage (CV) and constant current (CC) analog front end error amplifier

Typical Application Circuit

Application Circuit Diagram - Analog Devices Inc. ADP1974 PWM Controllers
Published: 2016-01-29 | Updated: 2022-03-11