Analog Devices Inc. ADL7078-EVALZ Evaluation Board

Analog Devices ADL7078-EVALZ Evaluation Board is a 2-layer printed circuit board (PCB) fabricated from 10mil thick, Rogers 4350B, and copper clad. The ADL7078-EVALZ RFIN and RFOUT ports are populated with 2.9mm female coaxial connectors, and the affiliated RF traces have a 50Ω characteristic impedance. The ADI ADL7078-EVALZ is engineered with components ideal for use over the entire -40°C to +85°C operating temperature range.

Features

  • Evaluates the ADL7078 high survivability, low noise amplifier, 1GHz to 20GHz
  • End launch, 2.9mm RF connectors
  • Through calibration path (depopulated)

Required Equipment

  • RF signal generator
  • RF spectrum analyzer
  • RF network analyzer
  • 5V, 500mA power supply

Operating Block Diagram

Block Diagram - Analog Devices Inc. ADL7078-EVALZ Evaluation Board

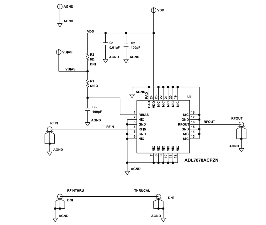
Schematic

Schematic - Analog Devices Inc. ADL7078-EVALZ Evaluation Board

Layout

Analog Devices Inc. ADL7078-EVALZ Evaluation Board
Published: 2023-12-15 | Updated: 2024-01-08