Analog Devices Inc. ADAU7112 Stereo PDM to PCM Converter

Analog Devices Inc. ADAU7112 Stereo PDM to PCM Converter provides up to two channels of decimation from a 1-bit outsource to a 24-bit Pulse Code Modulation (PCM) audio output. The downsampling ratio is 64 × fS, with fS being the PCM output sampling rate. All channels decimate at the same ratio. The 24-bit downsampled PCM audio data is output via standard Inter-IC Serial (I2S) or Time Domain Multiplexed (TDM) format.

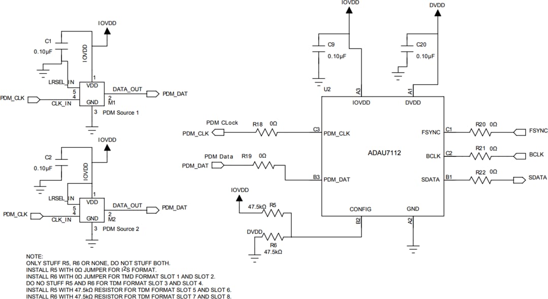
The input sources for the ADAU7112 can be any device with a slave PDM output, such as a digital microphone. The output pins of these microphones can connect directly to the input pins of the ADAU7112.

The ADAU7112 Stereo PDM to PCM Converter is available in a halide-free, 9-ball, Wafer Level Chip Scale Package (WLCSP) and is specified over a commercial temperature range of -40°C to +85°C.

Features

  • 2x channels of PDM audio inputs from digital microphones
  • 64x decimation ratio of PDM to PCM audio data
  • 24-bit resolution to support high Sound Pressure Level (SPL) microphones
  • 126dB A-weighted Signal-to-Noise Ratio (SNR)
  • 4kHz to 96kHz output sampling rate
  • Bit clock rates of 64x, 128x, 192x, 256x, 384x, or 512x the output sampling rate
  • Automatic PDM clock generation
  • Automatic power-down when BCLK is removed
  • 0.36mA DVDD operating current at 48kHz sampling rate and 1.8V supply
  • Slave I2S or TDM output interface
  • Up to TDM-16 supported
  • Configurable TDM slots
  • I/O supply voltage from 1.70V to 3.63V
  • DVDD core supply voltage from 1.10V to 1.98V
  • 4μA typical DVDD shutdown current
  • Power-on reset
  • -40°C to +85°C operating temperature range
  • WLCSP-9 package type
  • 1.26mm × 1.26mm package dimensions, 0.4mm pitch
  • RoHS-compliant

Applications

  • Mobile computing
  • Portable electronics
  • Consumer electronics
  • Professional electronics

Block Diagram

Block Diagram - Analog Devices Inc. ADAU7112 Stereo PDM to PCM Converter

Typical Application Circuit

Application Circuit Diagram - Analog Devices Inc. ADAU7112 Stereo PDM to PCM Converter

Package Outline

Mechanical Drawing - Analog Devices Inc. ADAU7112 Stereo PDM to PCM Converter
Published: 2019-09-19 | Updated: 2024-02-29