Allegro MicroSystems A8654 Synchronous Buck Regulator

Allegro MicroSystems A8654 Synchronous Buck Regulator is a high output current synchronous buck regulator integrating low RDSON high-side and low-side N-channel MOSFETs. This A8654 buck regulator incorporates PWM current-mode control to provide simple compensation, fast transient response, and excellent loop stability. The A8654 operates within the 4V to 36V voltage range and is AEC-Q100 qualified. This A8654 buck regulator withstands surge voltages of up to 40V and is capable of a 3A steady-state output current. Typical applications include automotive infotainment, industrial, and advanced driver assistance systems.

Features

  • External adjustable compensation network
  • Soft-start time externally set via the SS pin
  • Pre-bias startup compatible
  • Active-low, power-on reset output
  • Overvoltage protection, pulse-by-pulse current limit, hiccup mode short-circuit, and thermal protections
  • Open-circuit and adjacent pin short-circuit tolerant
  • Short-to-ground tolerant at every pin
  • Stable with ceramic output capacitors
  • Maximized duty cycle for low-dropout operation
  • Integrated high-side and low-side switching MOSFETs
  • Frequency dithering for lower EMI signature

Specifications

  • 100kHz to 2.2MHz adjustable switching frequency range
  • 100kHz to 2.2MHz synchronization capability to external clock
  • Automotive AEC-Q100 qualified
  • 4V to 36V operating voltage range
  • 2.6VTYP UVLO STOP threshold
  • Withstands surge voltages up to 40V
  • Capable of 3A steady-state output current
  • 150°C maximum junction temperature (TJ(max))

Applications

  • Advanced driver assistance systems:
    • Radar, lidar, and mmWave systems
    • Vision and detection system
  • Industrial:
    • General 24V/36V applications
  • Automotive infotainment systems:
    • Audio and video navigation systems
    • Rear seat media display
    • Instrument clusters
    • Telematics

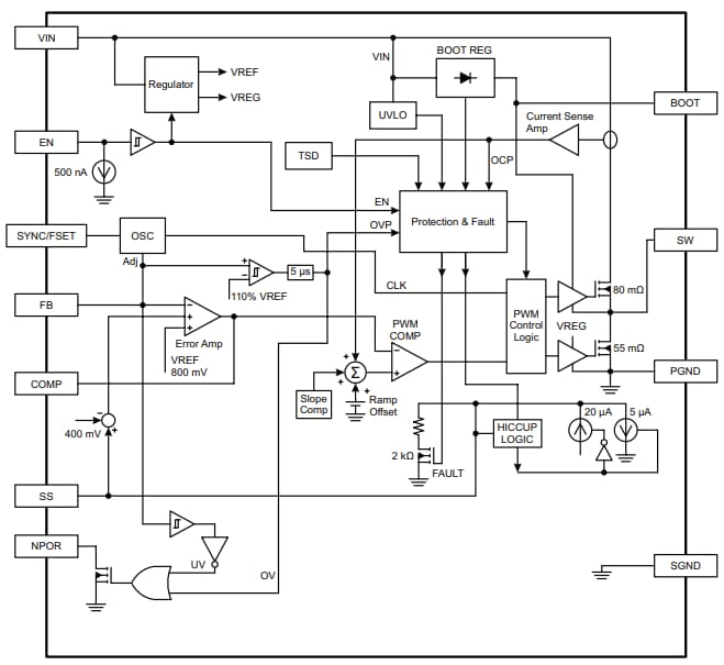
Functional Block Diagram

Block Diagram - Allegro MicroSystems A8654 Synchronous Buck Regulator

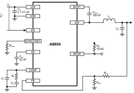
Typical Application Diagram

Application Circuit Diagram - Allegro MicroSystems A8654 Synchronous Buck Regulator
Published: 2023-03-29 | Updated: 2023-05-15